Информации од јавен карактер
Информации од јавен карактер на општина Битола
Пристап до информации од јавен карактер
Контакт од лица задолжени за информации од јавен карактер
Марија Атанасовска
тел. +389 (0)47 208 311
marija.atansovska@bitola.gov.mk
Емилија Илиевска
emilija.ilievska.ob@gmail.com
+389 (0)47 208 313
Контакт телефон и е-маил од Општина Битола
Адреса: Бул. „1-ви Мај“ бр.61
Телефон: +389 47 208 442
Факс: +389 47 208 307
E-mail: bitola@t-home.mk
Контакт од лице овластено за заштитено внатрешно пријавување
Кире Ѓоргиевски
Раководител на одделение за човечки ресурси
Адреса: Бул.1-ви Мај бр.61 – Битола
Тел: 047 208 331
Мобилен: 070 303 725
email: kgprijava@bitola.gov.mk
Листа на информации од јавен карактер
Стратешки план на Општина Битола
Буџет
Усвоени извештаи за реализација на Буџетот
План за јавни набавки, со сите измени и дополнувања
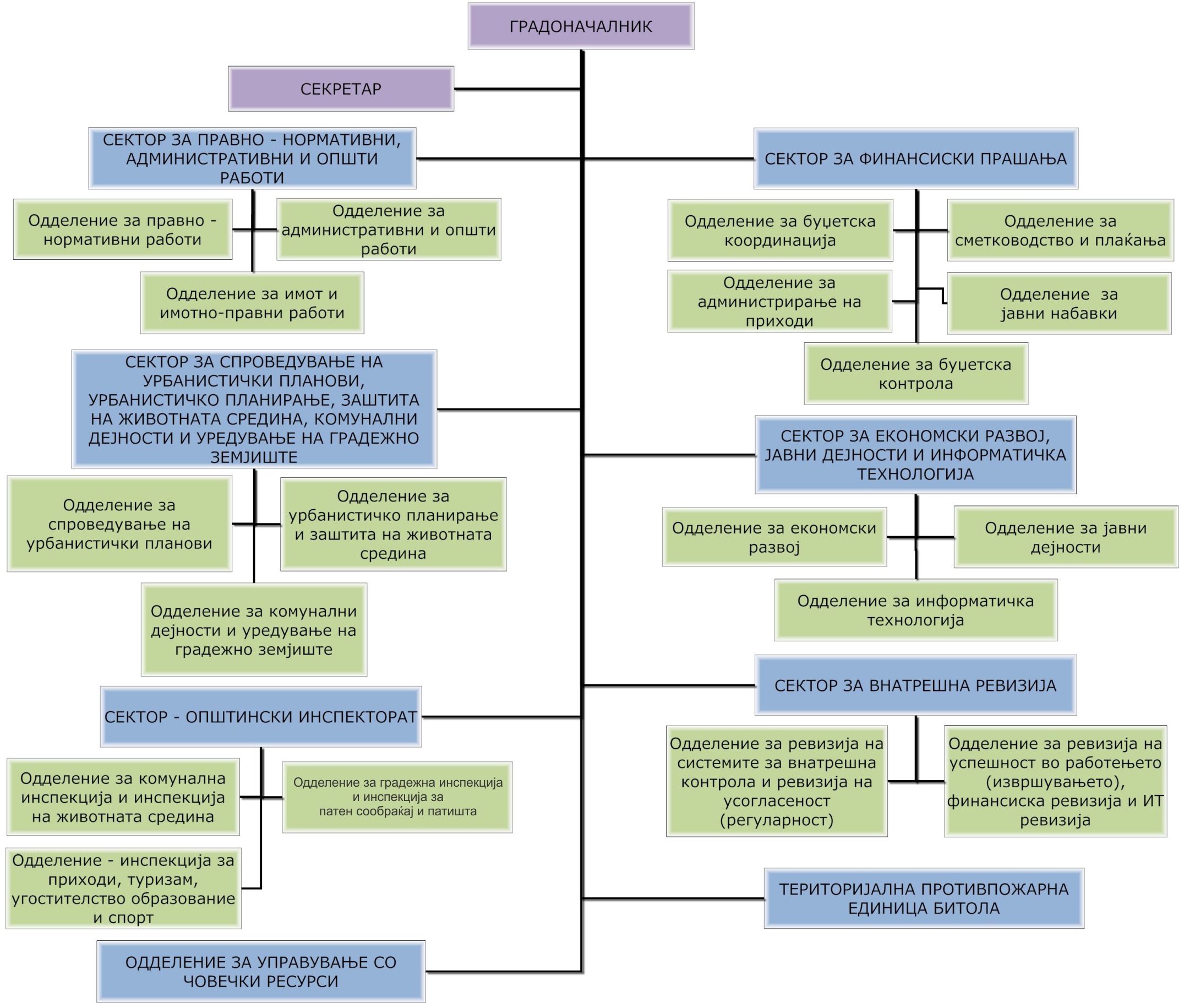
Правилник за внатрешна организација
Правилник за систематизација на работните места
Список на лица вработени во институцијата со позиција, службен е-маил и службен телефон
Надлежности на Општина Битола и законски акти
Документи што ги користат граѓаните при поднесување на одредени поднесоци и барања до Општина Битола
Тарифници за надоместоци за издавање на реални акти
Во менито Услуги за секој акт се поставени цени на услугите
Правилник за заштитено внатрешно пријавување
Име и презиме на офицерот за заштита на лични податоци, позиција во институцијата, службен е-маил и службен телефон.
Игор Поповски
Раководител на одделение за ИТ
admin@bitola.gov.mk
+389 47 208 345
Душко Јовановски
Самостоен референт
jovanovski.dusko@gmail.com
+389 47 208 310
